一养细胞就出现细胞增殖缓慢、细胞内有较多黑色点状物、细胞有较多颗粒背景、细胞贴壁难以消化、细胞核膨大、细胞空泡化、细胞分化等各种问题,细胞老是养不好,实验进行不下去,令人心累又折磨,怎么办?
查看全文干细胞作为一种能够自我更新和分化的细胞类型,已经为世人熟知。自被发现起,干细胞就一直是研究热点。通过对肿瘤发生机制的研究,一些科学家认为存在肿瘤干细胞,它们影响了癌症的发生,也促成了癌症的免疫逃逸和复发。
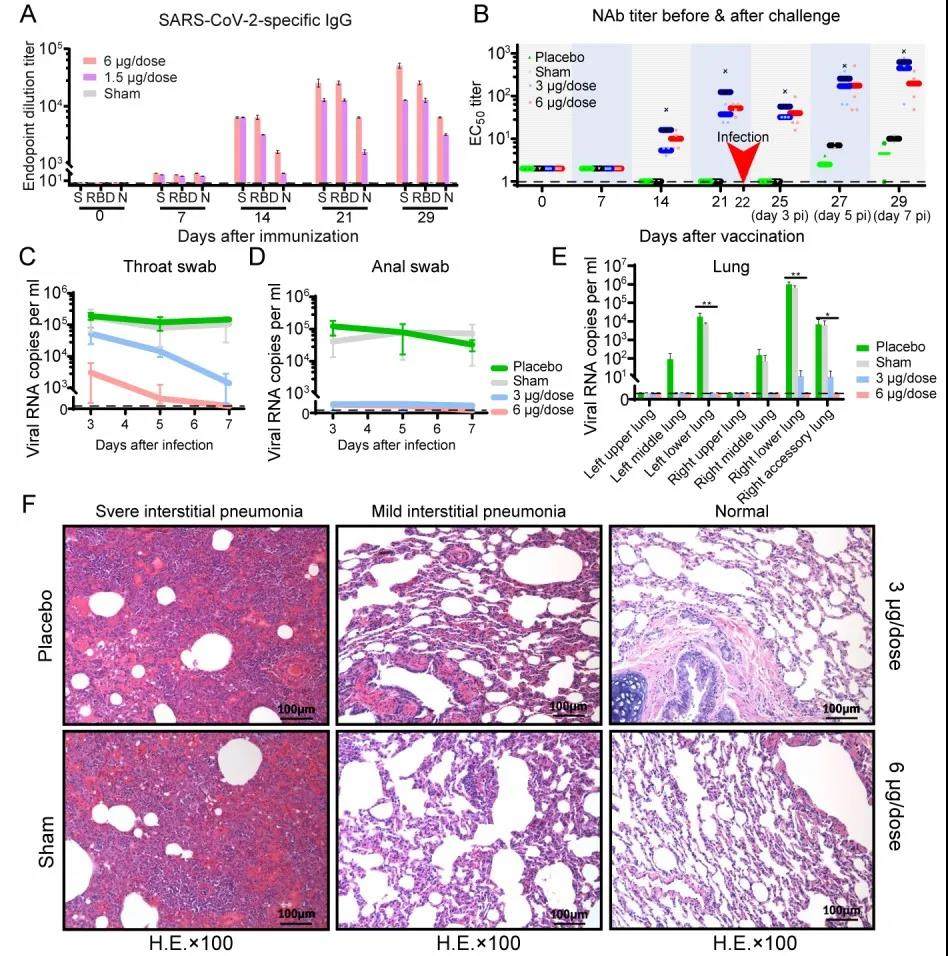
查看全文2020年5月6日,中国医学科学院医学实验动物研究所秦川团队、科兴控股生物技术有限公司、中国科学院生物物理研究所王祥喜团队、浙江省疾控中心张严峻团队、中国食品药品检定研究院、中国疾病预防控制中心传染病预防控制所等多家单位合作,在Science上发表了研究文章Rapiddevelopment of an inactivated vaccine candidate for SARS-CoV-2,这是首个公开报道的新冠疫苗动物实验研究结果。
查看全文此次收购使世界上规模最大、产品多元化的医疗卫生保健品及消费者护理产品公司强生在同与Alphabet旗下Verily(前身为谷歌生命科学公司)的合作伙伴基础之上,首次进入机器人领域。
查看全文